Нижний Новгород, СТ Родник, 7

Нижний Новгород, ул. Ларина, 27

Нижний Новгород, СТ Родник, 7

Пн-Пт 10-18 ч.

Нижний Новгород, СТ Родник, 7

Нижний Новгород, ул. Ларина, 27

Баня из бруса 6х6 с комнатой отдыха и террасой

Проект BB1/13

Экономия: 54 000 ₽

1 062 000  1 115 000 

  • Металлочерепица в подарок
  • Скидка на винтовые сваи 50%
  • Цена не вырастет во время стройки

Скидка на сваи 50%!

Строительство под ключ 3 дня

Нижний Новгород и область

Есть вопросы?

Специалист СК “Надёжность”
поможет с выбором

Описание

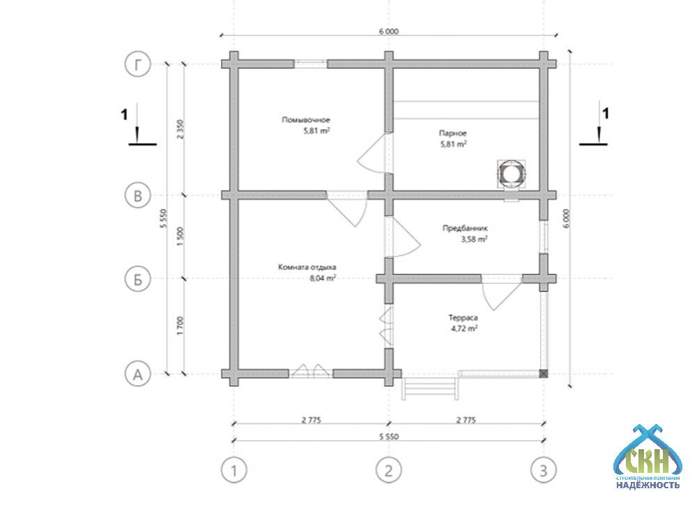
Баня из профилированного бруса 6×6 отличается интересной архитектурой и удобством. Общая площадь — 27,96 кв. м., парная и помывочная занимают по 5,81 кв. м.. Комната отдыха задумана как уютное и функциональное пространство, где после банных процедур можно с комфортом разместиться компанией или остаться наедине с собой. Терраса предлагает зону для лёгкого расслабления под открытым небом — здесь найдётся место и для чашки ароматного чая. Крыльцо выступает не только как элемент входной группы, но и как эмоциональный пролог всего проекта — оно встречает гостей с теплотой и приглашает внутрь. Форма крыши — двухскатная — выбрана не случайно: она подчеркивает современный характер архитектуры, обеспечивает удобство схода снега. Общий стиль строения — минималистичный и технологичный, без излишеств, но с вниманием к каждой детали.

Смотрите как мы строим
подобные проекты

Проект

АтрибутЗначение
Типклассические
Размеры, м6x6
Форма баниквадратная
Кол. этажей1
Конструкциякомната отдыха, терраса
Крышадвухскатная
Сан. узелнет
Стильсовременный
Цвет фасадазеленый
Деревососна
Технологияиз бруса
ПомещениеПлощадь
Общая27,96 м²
Парная5,81 м²
Помывочная5,81 м²
Комната отдыха8,04 м²
Терраса4,72 м²
Тамбур3,58 м²

Комплектация

Состав комплектации
Баня под усадку
1 115 000 ₽
1 062 000 ₽
Баня с утеплением
1 469 000 ₽
1 399 000 ₽
Баня под ключ
1 624 000 ₽
1 547 000 ₽
Высота - 1-й этаж 2,0 м.
Наружные и внутренние стены (по проекту) из профилированного бруса, камерной сушки 140х140 мм (сборка в чашу), хвоя.
Лаги перекрытий и стропильная система 50х100 мм, с шагом 590 мм.
Кровельное покрытие - профилированный лист (окрашенный) 0.4 мм, устройство обрешетки, контробрешетки и гидроизоляции.
Устройство карнизов, подшив кровельных свесов - евровагонка (хвоя) 12,5х88 мм.
Внешняя отделка фронтона - имитация бруса 28х135 мм.
Внутренняя отделка - евровагонка (хвоя) 12,5х88 мм.
Внутренняя отделка потолка парного отделения - евровагонка (осина) 12,5х88 мм.
Настил пола - обрезная доска 50х150 мм.
Настил пола - шпунтованная доска 36 мм с утеплением 100 мм минеральная вата Knauf Insulation 11-13 кг/м3.
Межвенцовый утеплитель - джут
Утепление внутренних стен, потолка 50 мм - минеральная вата Knauf Insulation 11-13 кг/м3.
Утепление внутренних стен, потолка 100 мм - минеральная вата Knauf Insulation 11-13 кг/м3.
Окна деревянные, двойное остекление.
Двери деревянные (банные, клиновые), без замка.
Полати - одноуровневые, Осина.
Полати - двухуровневые, Осина.
Печь - Везувий Оптимум 14 (сталь 5 мм) с баком на трубе 55 литров из нержавеющей стали, двухконтурным дымоходом и комплектом пожаробезопасности.
Печь встраивается в перегородку через кирпичную кладку и топится из комнаты отдыха.
Водоотведение из помывочного отделения - установка пластикового трапа.
Утепление пола экструдированным пенополиэтиролом 50 мм.
Отделка цоколя - профилированный лист (окрашенный) с продухами и металлическим отливом.
Электрика - монтаж автомата, выключателя, светильников, розеток.
Люк - лаз (доступ на чердачное пространство).

Дополнительные услуги

150 000 ₽
102 000 ₽
72 000 ₽
35 000 ₽

Бесплатный выезд специалиста

Оплата

  • Способы оплаты Наличными деньгами в кассу офиса компании или банковский перевод на расчетный счет компании.

  • Этапы оплаты Оплата комплекса услуг по строительству вашего дома или бани проходит в три этапа. Суммы фиксируются в договоре подряда на строительство с указанием сроков, это гарантирует заказчикам, что цена не вырастет во время стройки.

  • Оплата в кредит Мы работаем с многими банками партнерами. Подать заявку на оформление кредита можно в офисе компании или по телефону. Одобрение заявки занимает 30 минут.

Информирование

Еженедельный фото или видеоотчет в любом удобном для вас канале: почта, мессенджеры. Прораб ждет Вас на участке строительства в удобное для Вас время по договоренности.

Доставка

СК Надёжность возьмет на себя полный комплекс услуг по доставке, погрузке и разгрузке материалов до места строительства на Вашем участке в Нижнем Новгороде или Нижегородской области. 

Стоимость рассчитывается индивидуально на каждый объект менеджером в зависимости от веса груза, типа транспортного средства и километража.

Сроки строительства

Сроки строительства составляют от двух недель до двух месяцев в зависимости от размеров объекта и объема работ. При составлении договора подряда сроки указываются на момент оформления документов.

Гарантия

Современные технологии и качественный материал позволяет дать гарантию для наших клиентов 5 лет.

Посетите нашу выставочную площадку

Нижегородская область, Богородский район, СТ Родник, 7

Преимущества строительной компании Надёжность

Строительство бани под ключ

Проектирование, изготовление, транспортировка, монтаж, инженерные коммуникации, утепление, отделка

Кредит за 30 минут

Только паспорт и СНИЛС Использование материнского капитала для детей любого возраста

Профессиональный подход

Рекомендации специалистов на всех этапах от выбора фундамента до планирования интерьера

Собственное производство

Все комплектующие в наличии, срочная замена в случае необходимости

Контроль качества

Система контроля качества на всех этапах: производства, сушки, хранения, транспортировки, отгрузки

Технический надзор

Закрепленный прораб на объекте, опытные рабочие, высокое качество работ!

Выполненные проекты

Отзывы

Поделитесь вашим мнением

Ваш отзыв поможет другим покупателям сделать правильный выбор!

Ренат Минниахметов 17 июля 2025
Ни одной детали не упустили, моечное отделение оборудовано идеально. Пол с уклоном, удобный кран, хорошее освещение. Работают по стандартам качества, без полу-решений.
Константин Чернов 20 мая 2025
Баня прекрасно пережила зиму и лето. Никаких трещин, деформаций или усадки. Дерево сохранило свои свойства, что говорит о правильном выборе материала и технологии строительства.
Эмиль Байрамов 15 января 2025
После парной хочется отдохнуть, места для этого предусмотрены. Скамьи, кресла, столики, все удобно и органично вписано в пространство, что делает баню местом полноценного отдыха.
Валерий Богач 15 ноября 2024
Печь, сердце бани. Здесь она установлена грамотно: равномерный прогрев, простота в использовании. Порадовала возможность регулировки температуры. Все работает четко и безопасно.
Наталья Борисова 15 сентября 2024
После нескольких посещений проверил уровень влагостойкости, дерево не набрало лишнюю влажность, это важно для сохранения формы и запаха. Брус сохранился в первозданном виде.

Ждём вас в любом из наших офисов

Сартаково

Нижний Новгород, СТ Родник, 7

Больше вариантов

Вопросы и ответы

Да, делаем продольные пропилы — они помогают равномерно распределить напряжение в древесине.
Чаще всего джут — он доступный и эффективный. Лён и мох — под заказ.
Абсолютно! Брусовые бани легко демонтировать и собрать заново.
Да, можем провести повторную конопатку, заменить повреждённые элементы или проконсультировать по ремонту.
В среднем на 3–5%. Например, баня высотой 2,5 м «просядет» на 8–10 см.
Если обработан антисептиком и установлен на вентилируемый цоколь — отлично противостоит гниению и жукам-древоточцам.
Баня из бруса 6×6 одноэтажная, под ключ в Нижнем Новгороде, фото 1

Баня из бруса 6х6 с комнатой отдыха и террасой

×

Интерактивная карта Нижегородской области

Тоншаево Ветлуга Урень Тонкино Шаранга Варнавино Ковернино Городец Балахна Володарск Павлово Сосновское Вача Кулебаки Выкса Дивеево Лукоянов Починки Пильна Сергач Первомайск Гагино Богородск Шатки Арзамас Саров Княгинино Бутурлино Лысково Спасское Воротынец Перевоз Большое Мурашкино Ардатов Уразовка Сеченово Чкаловск Заволжье Сокольское Красные баки Воскресенское Семенов Бор Кстово Нижний Новгород Кстово Дзержинск Дальнее Константиново Шахунья Вад Вознесенское Большое Болдино Навашино
Заявка на проект
Введите телефон и мы перезвоним Вам в течение 3х минут, чтобы обсудить детали

Каталог

Страницы

5% скидка до 31 января!
Кредит на строительство
Условия кредитования
  • Ставка 14,5%
  • Сумма до 5 000 000 руб.
  • Срок от 6 до 60 месяцев
  • Решение за 30 минут
  • Персональный менеджер 24/7

Используйте материнский капитал на строительство частного дома независимо от возраста ребенка!

(согласно ФЗ-256 от 29.12.2006 г.)
Бесплатный выезд специалиста
Введите телефон и мы перезвоним
Вам в течение 3х минут
Запись на посещение
Введите телефон и мы перезвоним
Вам в течение 3х минут
Задайте ваш вопрос
И мы перезвоним вам с ответом!

Оставаясь на сайте, вы соглашаетесь на использование файлов куки и передачей данных службам веб-аналитики